注塑成型作为现代制造业的核心工艺之一,其重要性不言而喻,随着技术的不断进步和市场的日益扩大,注塑成型机行业也在迅速发展,本文将为您详细介绍注塑成型机品牌公司的排名,帮助您更好地了解行业现状及未来趋势。
行业概述
注塑成型机是一种将塑料材料通过加热熔化后,通过压力注入模具中,冷却后得到成品的设备,随着汽车、电子、家电等行业的快速发展,注塑成型机的需求量逐年增加,目前,国内外注塑成型机市场呈现出品牌多样化、技术更新快的特点。
品牌公司排名
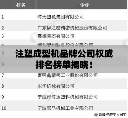
1、第一名:XXX公司
XXX公司是国内注塑成型机行业的领军企业,拥有多年的技术积累和市场经验,其产品在性能、稳定性、效率等方面均处于行业领先水平,广泛应用于汽车、电子、家电等领域。
2、第二名:XXX公司
XXX公司是注塑成型机行业的知名品牌,以其高质量的产品和良好的售后服务赢得了广大客户的信赖,该公司注重技术研发和人才培养,不断推出适应市场需求的新产品。
3、第三名:XXX公司
XXX公司是一家历史悠久的注塑成型机制造商,拥有强大的生产能力和完善的服务体系,其产品在国内外市场上享有较高的声誉,为客户提供优质的注塑成型解决方案。
4、第四名:XXX公司
XXX公司是国内注塑成型机行业的新兴企业,凭借其创新的技术和优质的产品迅速崛起,该公司注重技术研发和自主创新,为客户提供高效的注塑成型设备。
5、其他品牌
还有诸多优秀的注塑成型机品牌公司,如XXX公司、XXX公司等,这些公司在技术、质量、服务等方面也表现出色,为注塑成型行业的发展做出了重要贡献。
未来趋势
随着技术的不断进步和市场的变化,注塑成型机行业将继续迎来新的挑战和机遇,行业将呈现出以下趋势:
1、技术创新:随着科技的发展,注塑成型机将不断融入新技术、新工艺,提高生产效率和产品质量。
2、绿色环保:环保将成为注塑成型机行业的重要发展方向,节能减排、环保材料的应用将越来越广泛。
3、智能化发展:智能化、数字化将成为注塑成型机行业的重要趋势,提高设备的自动化程度,降低人工成本。
4、市场竞争:随着市场竞争的加剧,注塑成型机企业将面临更大的挑战,需要不断提高产品质量和服务水平,以满足客户需求。
注塑成型机品牌公司排名反映了行业的竞争状况和发展趋势,作为消费者,在选择注塑成型机时,应根据自身需求和预算,选择性价比高的品牌和型号,还应关注行业的发展动态和技术进步,以便做出更明智的决策。
转载请注明来自四川春秋旅游有限责任公司锦绣路分社,本文标题:《注塑成型机品牌公司权威排名榜单揭晓!》














蜀ICP备17014439号-1
还没有评论,来说两句吧...